La
creació d'un mapa conceptual ens pot ajudar a organitzar els nostres
coneixements i a ampliar la nostra perspectiva en relació a un tema.
Habitualment, la creació del mapa passa per diversos estadis: selecció i jerarquització de
conceptes (fer una
llista i ordenar-la), reflexió sobre la relació cada concepte amb tots els altres (cercar els connectors), concepció d'una representació gràfica adequada (dibuixar el mapa de forma clara, entenedora
i coherent)...
En altres ocasions elaborem el mapa a partir d'una estratègia menys
sistemàtica. En aquests casos solem partir d'un concepte i anem afegint, un a
un els altres i els connectors corresponents. Per acabar, ordenem el mapa i tornem
a situar els conceptes de forma coherent.
La construcció d'un mapa
conceptual és doncs un procés intel·lectual que facilita un aprenentatge
significatiu en la mesura en que ens ajuda a integrar els nous coneixements en
els nostres esquemes mentals.
![]() |
| Foto |
Hem utilitzat Cmap Tools per crear mapes conceptuals i he
pogut observar que és més difícil del que em semblava fer un mapa perquè jo em
deixava moltes dades importants.
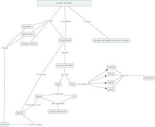
Teníem un tema per tractar que s’anomenava ''El dinar de Nadal'' amb una explicació i a partir d’això havíem de crear el nostre propi
mapa conceptual intentant no deixar-nos cap informació. Quan he començat a utilitzar el programa me
posat una mica nerviosa perquè no m’estava sortint com jo volia, però penso
que finalment m’ha quedat mitjanament bé. Penso que és un programa més que conec, em potser molt útil i és una bona idea per planificar les idees personals per tractar algun tema.
Aquí deixo el meu exemple de mapa conceptual a partir de ''El dinar de Nadal''.
Perquè pogueu veure alguns dissenys de diferents mapes conceptuals us deixu penjat unes diapositives on s'explica molt bé i es troben alguns exemples:


Cap comentari:
Publica un comentari a l'entrada